TEST
UF0520 Comunicació en la relacions Professionals.
Funcions de la comunicació.
Elements:
- Emisor
- Receptor
- Canal
- Missatge
- Códi
- Reacció - resposta
- Context
-Elements de processos i diagrames de fluxe
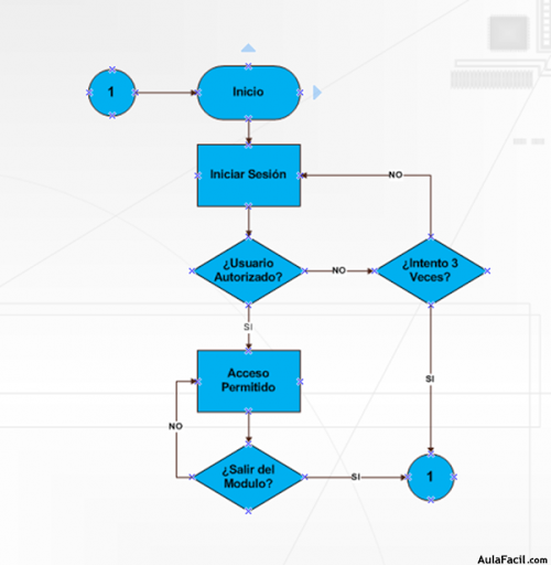
Como vemos en el diagrama podemos describirlo de la siguiente manera:
- Iniciamos la aplicación.
- Iniciamos Sesión (login).
- Verifica si el usuario está autorizado para acceder.
- Si el usuario está autorizado, le permite el acceso.
- Después de un tiempo sin detectar actividad por parte del usuario, le preguntará si quiere salir del modulo.
- Si el usuario indica que SÍ, se cerrará la aplicación y volverá al Inicio.
- Si el usuario indica que NO, volverá a permitirle el acceso.
- Si el usuario no está autorizado, verifica si ha realizado el intento tres veces.
- Si no ha intentado 3 veces, volverá al proceso de Iniciar Sesión.
- Si ha intentado 3 veces, volverá al Inicio del proceso.
Como vemos, los Diagramas de Flujo nos permiten resumir en pocas palabras y de una manera más gráfica y visual el funcionamiento de cualquier proceso, no importa el área, son de mucha utilidad.



No hay comentarios:
Publicar un comentario